文章作者:Meta Era 特邀作者 「Metaer」
新年伊始,正当加密行业对现货比特币 ETF 的批准翘首以盼之时,美国证券交易委员会却搞出了一场“乌龙事件”,香港时间 1 月 10 日凌晨,美国证券交易委员会官方 X(原 Twitter)账户发布消息称已批准现货比特币 ETF 并允许其在所有美国范围内的注册证券交易所上市。然而该消息发布后不久,美国证券交易委员会主席 Gary Gensler 就发布声明称该机构的 Twitter 账户遭到入侵并发布了未经授权的推文,美国证券交易委员会尚未批准现货比特币交易所交易产品的上市和交易。
不过,本次事件似乎没有影响现货比特币 ETF 发行人的信心和审批进度, 1 月 11 日凌晨,靴子终于落地,现货比特币 ETF 终于得到了美国证券交易委员会的批准。
然而经历过一系列“折腾”之后,加密行业似乎失去了最初的激情,消息一经发出,市场总体表现尚显平稳,震荡并没有出现,比特币仍在此前高位 47000 美元区间波动,可能是前期利好已得到释放。事实上,大洋彼岸的另一边早已试吃了螃蟹,这个地方就是:香港。
在美 SEC 批准通过首支现货比特币 ETF 当天,全国政协委员、香港立法会议员吴杰庄及时在社交媒体发文指出,香港特区政府应尽快推动现货 ETF 的落实,香港证监会早前已经表明准备好接受现货比特币 ETF 的申请。
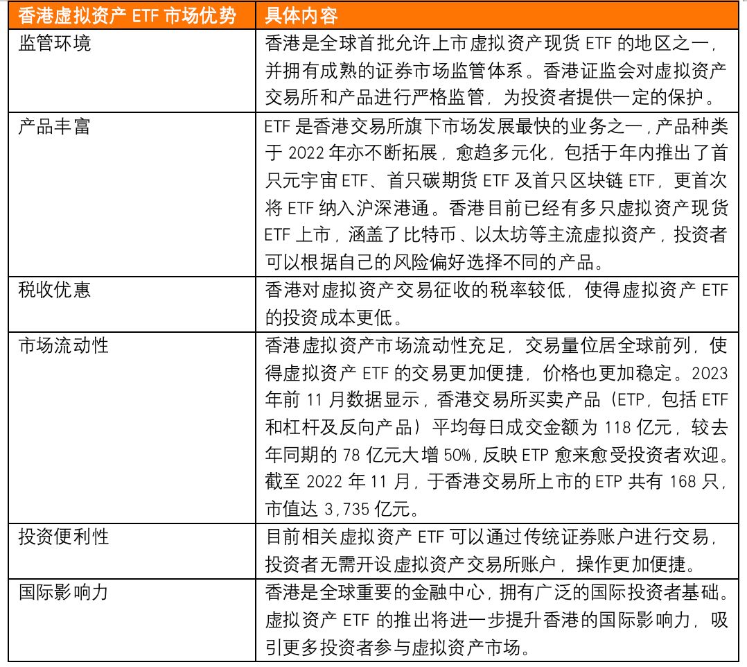
在虚拟资产 ETF 领域,为什么香港比美国更具优势?
实际上,香港早在 2023 年底就上市了亚洲首批加密资产 ETF,南方东英比特币期货 ETF 及南方东英以太币期货 ETF,为香港及国际投资者提供更多选择。这两只 ETF 由南方东英资产管理有限公司管理,分别追踪在芝加哥商品交易所(芝商所)交易的标准化、现金结算的比特币期货合约及以太币期货合约。
整体来看,美国监管机构似乎一直采用的是“宽进严出”虚拟资产监管模式,也就是市场准入之前并不提供详细的制度说明,先把“口袋”打开,而后利用其执法权对违规行为和机构进行处罚。相比之下,香港监管机构则提供了一套较为完善的 ETF 准入机制,监管模式也更加清晰、透明。
现阶段,香港虚拟资产 ETF 市场的优势主要体现在以下几个方面:
虽然芝加哥商品交易所早就上市了比特币期货 ETF,香港也有南方东英推出的期货 ETF,但就现阶段而言,现货比特币 ETF 才是整个加密货币市场最关注的一款产品,因为绝大多数公募基金都不太涉足期货,投资列表里也不能加上比特币 这种高风险资产的选项,但现货 ETF 不一样,无论是公募、私募基金,现货 ETF 都是常规投资标的。
为了弥补这一“短板”, 2023 年 12 月 22 日,香港证监会官网公布《有关证监会认可的涉及虚拟资产的基金的通告》正式宣布准备接受现货虚拟资产 ETF 申请,并且明确指出对于被准许在持牌交易平台交易的虚拟资产(如比特币,以太坊),持牌机构可发行与管理对应的现货 ETF,并在持牌交易平台或受认可的财务机构以实物和现金两种方式进行认购和赎回。
同一天,《有关中介人的虚拟资产相关活动的联合通函》再更新,明确包括虚拟资产现货 ETF 在内的分销规定,香港证监会确认已允许获牌的虚拟资产交易平台为零售投资者提供服务,并认可了多只虚拟资产期货交易所买卖基金(虚拟资产期货 ETF),以供在香港公开发售,香港证监会与金管局对就有意从事虚拟资产相关活动的中介人而制定的现行政策作出检视,随着证监会已认可虚拟资产期货 ETF,并准备好接受包括虚拟资产现货交易所买卖基金(虚拟资产现货 ETF)在内的其他涉及虚拟资产的基金的认可申请,两家监管机构遂因应上述的最新市场发展,对有关政策作出更新。
正如上表所展示,香港虚拟资产 ETF 市场具有投资门槛低(投资者无需购买整枚虚拟资产,即可参与投资)、交易便捷(可以通过传统证券账户进行交易,投资者无需开设虚拟资产交易所账户)、风险相对较低(通常由专业的投资团队管理,风险相对较低)等优势,为投资者提供了一种便捷、安全的投资虚拟资产的方式。
香港市场对虚拟资产 ETF 支持力度较大
就在香港证监会明确表态接受现货虚拟资产 ETF 申请之后,香港交易所也表达了对这一监管措施的支持。港交所证券产品发展主管罗博仁表示,证监会的宣布意味着香港将成为亚洲首个允许虚拟资产现货 ETF 上市的市场,加强香港作为区域内领先数码资产中心的地位,并支持香港作为亚洲首选 ETF 市场的持续发展。港交所已准备好把握主题投资所带来的机遇,将与发行人及各方持份者紧密合作,为香港 ETF 市场顺利引入这类新产品,更致力进一步提升香港作为国际金融中心的吸引力和竞争力,为市场及投资者带来更多元化的选择。
此外,就在美国证券交易委员会宣布批准现货比特币 ETF 的本周,港交所上市的三只虚拟货币 ETF 表现都跑赢了其他资产类别。《明报》披露数据显示,由南方东英及三星资产发行的三只虚拟货币 ETF 产品本周创下 21 个月以来新高,并同时进入 ETF 升幅榜三甲,其中南方比特币期货 ETF 及三星比特币期货 ETF 均升逾 7% 。数据还显示, 3 只虚拟货币 ETF 产品均是用保证金参与芝商所上市的比特币及以太币期货买卖,也都容许持有现金及相关资产,其中南方比特币管理资产价值最大(规模超过 2.5 亿美元),三星的比特币期货 ETF 放入保证金的比率最高,不时会不少于占资产净值的 80% ,最为进取。
值得一提的是,HashKey Group 首席营运官翁晓奇(Livio Weng)在接受财新专访透露,已有约十家基金公司正筹备在香港推出虚拟资产现货 ETF,且其中七、八家已处于实际推进阶段。准备阶段已经结束,香港正在成为亚洲区内第一个允许虚拟资产现货 ETF 上市的市场。
总结
在美国证券交易委员会批准现货比特币 ETF 这一重大决定之后,预示着比特币及其他虚拟资产在主流金融市场中的地位日益增强。该 ETF 的批准不仅标志着政策制定者对于加密货币作为投资工具潜力的认可,同时也为更广大的投资群体提供了新的、便捷的参与比特币投资的渠道。
除了美国市场之外,香港无疑是现货虚拟资产 ETF 上线的另一绝佳选择。我们知道,港交所市场规模近 5 万亿美元,诸多在港大型资管机构 的资产管理规模更是达到达数千亿美金。在香港证监会极力发展 Web 3.0 的背景下,未来虚拟资产 ETF 势必将成为资管机构的一个重要选项,百亿美元级别的资金可能将陆续涌入其中。





