在这篇文章中,我们将探讨去中心化永续合约交易所当前的代币经济格局,分析这些协议所利用的不同机制,并讨论可能的未来发展。
为什么代币经济学很重要?
代币经济学对于协议的增长和稳定至关重要。“DeFi Summer”的经验,流动性挖矿在早期阶段成功地引导了收益协议(yield protocols)的启动,但从长远来看最终是不可持续的。这种机制吸引了寻求短期高收益、并准备随时转移的雇佣兵资本,促成了一个“挖矿和抛售”的恶性循环,Farmers 不断寻找提供更高收益的下一个协议,而离开的协议则遭到严重破坏。
其中一个例子是 Sushiswap 对 Uniswap 的吸血鬼攻击,起初成功地吸引了显著的 TVL,但最终也是不可持续的。与此同时,像 Aave 和 Uniswap 这样的协议,通过以产品为导向和可持续的代币经济学策略成功地吸引并持续留存了他们的用户,这帮助他们巩固了市场领导者的地位,并一直保持到今天。
(数据来源:DeFiLlama)
虽然以产品为导向的增长很重要,但在竞争激烈的市场中,代币经济学是去中心化永续合约交易所的一个区分因素。代币代表了用户基于协议活动对协议的价值评估,类似于股票反映了公司的预期表现。与传统市场不同,代币价格往往先于对加密项目的广泛认知和增长。
因此,拥有一个随协议增长而积累价值的代币经济学体系非常重要。确保有一个可持续的代币经济,为新用户提供足够的激励措施,也同样重要。总的来说,良好的代币经济学是实现长期增长和为协议保值的关键。
回顾:去中心化永续合约交易所的竞争格局
dYdX 是 2020 年首批在链上引入永续合约的协议之一,并于 2021 年 9 月推出了其代币。该代币因来自质押、流动性提供者和交易奖励的高通胀而广为人知,除了交易费折扣之外,几乎没有为持有者提供多少实用性。
针对排放的不可持续性,GMX 于 2021 年 9 月进入市场。GMX 是首批引入点对池模型和为用户提供收益分配机制的平台之一,该机制通过交易费用产生收益,以主要代币和原生代币支付。其成功也促成了更多点对池模型系统的创建,如 Gains Network。它在抵押模型和收入分享参数上有所不同,用户承担的风险较低,但产生的收益也较低。
Synthetix 是另一个在该领域的老牌 DeFi 协议,它支持多个永续和期权交易所的前端,如Kwenta、Polynomial、Lyra、dHEDGE 等。它采用了一种合成模型,用户必须质押他们的 SNX 代币作为抵押物,以借出 sUSD 进行交易。质押者会收到从所有前端交易产生的 sUSD 费用。
代币经济学在链上永续合约交易所中的比较
下表展示了不同协议在其代币经济学上的比较:
创建良好的代币经济学:需要考虑的因素
设计良好的代币经济学需要仔细考虑各种因素,以创建一个能够使参与者的激励措施保持一致,并确保代币的长期可持续性的体系。我们根据当前的去中心化永续合约交易所代币经济学景观来讨论以下各种因素。
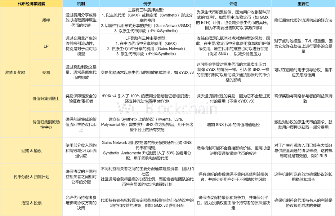
1. 激励和奖励
激励和奖励在鼓励理想行为方面发挥着重要作用。这包括质押、交易或其他鼓励用户为协议做出贡献的机制。
1a. 质押(Staking)
质押是一种通过在协议中存入原生代币来换取收益的机制。用户获得的收益可以通过来自费用的收入分享获得,这些费用可以是更大的市值代币/稳定币,也可以是来自原生代币的排放。根据我们分析的协议,有 3 种主要类型的质押:
(1)主要代币或稳定币的费用分享
(2)原生代币的费用分享
(3)原生代币的排放分享
(数据来源:Dune Anlytics,数据截至 2024 年 1 月 2 日)
如表格所显示的,费用分享已经在激励用户质押代币方面发挥了有效作用。对于 dYdX 和 Synthetix,该表格反映了代币经济学的最新变化,包括为 dYdX v4 引入 100% 的费用分享和取消通货膨胀的 SNX 排放。
在此之前,dYdX v3 拥有一个安全的流动性质押池,因为该池子并没有直接从平台的交易量中受益,因此以通货膨胀的 DYDX 排放作为奖励。在 2022 年 9 月/11 月社区投票后,这些质押池都被废弃,因为它们并没有真正实现其目的,对 DYDX 代币的使用也缺乏效率。在 v4 中,来自交易量的费用积累被返还给质押者,激励用户进行质押以获取收益。
GMX 利用了两种类型的质押来奖励他们的用户,既分享主要代币(ETH/AVAX)的费用,又分享他们自家的原生代币。GMX、Gains Network 和 Synthetix 的代币质押率都非常高,表明奖励足以激励用户提供前期资本并在协议内保持他们的质押。很难确定什么是理想的机制,但迄今为止,在主要代币/稳定币中支付一部分费用并引入原生代币的排放归属已经取得了有效的结果。
总的来说,质押具有以下好处:
(1)减少代币的流通供应量(和卖出压力)
a. 只有当产生的收益不是纯粹的代币排放时才有效,以确保可持续性;
b. 如果产生的收益是以主要代币或稳定币的形式存在,那么将减少卖出压力,因为用户不必出售代币以“实现”他们的收益。
(2)价值累积到质押代币
a. 随着协议的增长和每个代币捕获的费用增加,代币可以间接增值;
b. 为代币提供稳定的收益率可以吸引非交易者进入市场,目的只是为了赚取收益。
尽管如此,根据协议的目标,还需要考虑如何实施质押的几个因素:
(1)奖励的长期性和类型
a. 考虑到更厌恶风险的用户不需要卖掉代币来“实现”他们的收益,拥有稳定的奖励将是很重要的;
b. 代币排放率也很重要,以确保用户获得的收益不会过于波动,且可以在一段时间内维持。
(2)奖励合适的用户
a. 较低的进入门槛和容易获得的奖励(无需前期资本、没有归属期等)可能会吸引雇佣兵用户,这会稀释活跃用户(活跃交易者、长期质押者等)的奖励。
我们的看法是,在大多数协议中,质押是减少代币流通供应量的常用方法。这是一种与用户的利益对齐的良好方式,特别是如果需要质押作为抵押物(例如 SNX),它可以通过收益来降低用户持仓的波动性。如果奖励是以费用的一部分以及以主要代币/稳定币的形式分发,那么质押的效果将更加积极和长期,这也适用于大多数交易量不错的去中心化永续合约交易所。
1b. 流动性提供者(LPs)
流动性提供者(LPs)对于去中心化永续合约交易所至关重要,特别是对于点对池(Peer-to-Pool)模型,因为它能够支持平台上更多的交易量。在点对池模型中,LPs 成为平台上交易者的对手方。因此,来自费用的收益分享必须足够以抵消交易者的亏损风险。
对于像 dYdX 这样的订单簿模型,LPs 充当用户赚取奖励的一种方式。然而,大部分的 TVL 仍来自市场做市商,而在 DYDX 中发放的奖励纯粹是通货膨胀。因此,LP 模块在 2022 年 10 月被弃用。一个例外是 Synthetix,其中的质押者在技术上是与之集成的平台(Kwenta、Polynomial、dHEDGE 等)上的 LPs,并从交易量中赚取费用。
GMX 和 Gains Network 都使用了需要 LPs 作为交易对手方的点对池模型。比较这两种协议:
(1)GLP 的 TVL 显著高于 gDAI —— 可能是因为更高的收益
(2)gDAI 用户面临的亏损风险较低,因为交易者的盈利由 GNS 铸造提供支撑,而 GMX 则使用 GLP 中的用户资金来支付用户
(3)对于风险规避意愿较强的用户,较高的收益会吸引他们选择 GLP,而对于风险承受能力较强的用户,尽管收益较低,他们也可能选择存入 gDAI
Gains Network 的机制与 GMX 的前身相似 —— 在 BNB 上的 Gambit Financial。Gambit 在启动时产生了相当多的交易量和 TVL。尽管 Gambit 和 GMX 在点对池模型和收益分享机制上有着相似的特点,但它们的参数却有所不同。
虽然 Gambit 获得了不错的关注度,但 GMX 在 Arbitrum 上通过改变其代币经济学和结构后,在交易量和用户数量上爆炸性增长。基于这些案例,我们注意到了以下关键变化:
(1)向质押者 / LPs 提供大部分收益份额
a. Gambit 只分配了 40% 的收益份额给持有者/质押者(20% 给 USDG + 20% 给 Gambit 质押者),而 GMX v1 分配了 100%(70% 给 GLP + 30% 给 GMX 质押者)
(2)增加了指向质押者/LPs 的收益率,创造了一个吸引更广泛受众(不仅仅是纯交易者)的好故事
(3)将风险转移到作为直接对手方的 LPs
a. Gambit 只将 20% 的收益份额分配给 USDG,而 GMX 将 70% 的收益份额分配给 GLP
(4)USDG 和 GLP 都是通过存入白名单资产来铸造的,以为平台交易提供流动性。Gambit 提供给 LP 的收益较低的原因是 USDG 是一种稳定币,平台将 50% 的收益份额用作担保,以确保 LPs 的资金能够赎回。相比之下,GMX 将风险转移到了 LPs,他们承担了交易者赢利或亏损的主要风险。
从 Gains Network、Gambit 和 GMX 的案例研究中显示,相比于协议吸收一部分风险,增加 LP 收益可以激励更大的流动性。对于 GMX v2,对代币经济学进行了轻微的调整,将给质押者和 GLP 持有者的费用份额降低了 10%。调整的详情如下:
(1)GMX V1:30% 分配给 GMX 质押者,70% 分配给 GLP 提供者
(2)GMX V2:27% 分配给 GMX 质押者,63% 分配给 GLP 提供者,8.2% 分配给协议金库,以及 1.2% 分配给 Chainlink,这已经通过社区投票获得批准。
社区成员大多对此次投票持支持态度,而 GMX v2 的 TVL 持续增长表明这一变化对于协议是积极的。
为 LPs 提供丰厚的奖励有其好处,尤其是对于点对池模型,其中他们是关键利益相关者之一:
(1)通过稳定的收益增强对协议的粘性
a. 降低 LPs 初始资本损失的风险
b. 结合稳定的收益,它减少了他们转移持仓的惯性,因为他们不需要清算他们的代币来“实现”收益
c. 这种机制对于 dYdX v3 来说不适用,因为收益的波动性是以他们的原生代币发放的
(2)对原生代币的价值积累
a. 对于 GMX,GLP 的增长和平台上的交易量间接增加了 GMX 每个代币所产生的费用价值,这是推动代币需求的一个重要因素。
考虑因素:
(1)调整 LPs 与协议之间的风险
a. 如果参数没有根据风险和市场条件进行调整,LPs 在点对池和订单簿模型中都可能面临风险
b. SNX 质押者最近因 TRB 的市场操纵事件损失了 200 万美元,因为开仓限额是以 TRB 代币的数量而不是 USD 金额设置的
c. GLP 持有者在过去大多从交易者的损失中受益,但机制的可持续性存在疑问。随着代币经济学的变化,交易者的任何重大赢利都有可能得到协议金库的支持
我们的想法:这种机制对于点对池模型至关重要,因为需要激励用户提供流动性以促进增长。GMX 在这方面随着时间的推移已经证明是有效的,通过高比例的收入分享和积累交易者的损失。虽然当交易者获胜时 LPs 存在风险,但我们认为中等规模协议的收益可以显著抵消该风险。因此,我们认为足够激励 LPs 将对构建强大的用户基础至关重要。
1c. 交易
交易奖励主要用于激励交易量,因为它们大多是排放物,通常以协议的原生代币计算。奖励通常根据一定时期内交易量/费用与总奖励计划的百分比来计算。
对于 dYdX v3,专为交易奖励保留的总供应量为 25%,并且是前两年主要的排放来源。结果是,交易奖励的金额往往超过了交易者支付的费用金额,这意味着代币发行高度通货膨胀。由于持有的激励很少(主要只是为了交易费用折扣),随着时间的推移,这导致 DYDX 面临较大的卖压。这一点在 dYdX v4 中有所改变,后面的部分将进行探讨。
Kwenta 也在平台上对交易者启用了交易奖励,上限为总供应量的 5%。它要求用户质押 KWENTA 并在平台上进行交易以获得资格。奖励由质押的 KWENTA 与支付的交易费用的百分比乘积决定 —— 这意味着奖励不会超过用户的前期成本(质押资本 + 交易费用)。奖励受到 12 个月托管的限制,如果用户希望提前归属其奖励,奖励可以最高减少多达 90%。
总体而言,引入交易奖励的明显好处将是:
(1)短期内激励交易量
a. 有了 dYdX v3 的奖励,交易者基本上是被支付来进行交易的,这有助于推动交易量上升。
需要考虑的因素:
(1)协议想要吸引的用户类型
a. 对于 dYdX 来说,获得奖励的条件简单且缺乏归属条件,可能会吸引许多短期用户,这些用户会将奖励从真实用户中稀释;
b. 对于 Kwenta 来说,前期资本要求和归属条件可能会使其对短期用户不具吸引力 —— 这可能减少奖励对长期用户的稀释。
我们的想法:交易奖励可以是在开始时启动协议的有效方式,但鉴于持续的排放/发行会减少代币的价值,不应无限期地使用。它也不应占据供应量和每月通货膨胀的一个显著百分比,而归属对于协议来说重要,以便随着时间推移分散卖压。
1d. 价值归集到链上
案例研究:dYdX
dYdX 链的启动标志着该协议达到了一个新的里程碑。1月18日,dYdX 链甚至一度超过 Uniswap,成为按交易量计算的最大 DEX。
展望未来,我们可能会看到更多的去中心化永续合约交易所跟随这样的步伐。dYdX 链更新后的代币经济学主要变化包括:
(1)质押以支持链安全,而不仅仅是为了产生收益
a. 在 v3 中:安全池中的奖励以 DYDX 代币排放的形式发送,但在社区以 DIP 17 赞成投票后最终停止;
b. 在 v4 中:dYdX 链要求质押 dYdX 代币以便验证者运行并保护链。委托(质押)是一个重要过程,质押者委托验证者执行网络验证和区块创建。
(2)100% 的交易费用将分配给委托人和验证者
a. 在 v3 中:所有产生的费用都由 dYdX 团队收集,这对社区中的一些人来说是个担忧;
b. 在 v4 中:包括交易费和 Gas 费在内的所有费用将分配给委托人(质押者)和验证者。这种新机制更加去中心化,并且与网络参与者的利益一致。
c. PoS 质押者(委托人)可以选择验证者来质押他们的 dYdX 代币,并反过来,从他们的验证者那里获得收入分成。给委托人(质押者)的佣金范围从最低 5% 到最高 100%。当前,根据 Mintscan 数据,dYdX 链上平均验证者佣金率为 6.82%。
(数据来源:https://dydx.forum/t/dydx-v3-vs-v4-new-trader-rewards-overview/881)
在这些变化之上,新的交易激励也确保奖励不会超过支付的费用。这是一个重要因素,因为围绕 v3 的许多担忧是关于通货膨胀和不可持续的代币经济学,尽管这在途中进行了更新,但对代币表现的影响很小。Xenophon Labs 和其他社区成员提出了能够“操纵”奖励的问题,这也在过去几次被讨论过。
在 v4 中,用户只能赚取高达网络支付的 90% 净交易费用的交易奖励。这将导致需求(费用)与供应(奖励)的平衡改善并控制代币通胀。奖励每天上限为 50k DYDX,并将持续 6 个月,确保通胀不会显著。
我们的想法:dYdX 链在行业向更大的去中心化迈进的前沿。验证过程在新链中扮演几个关键角色:保护网络、对链上提案进行投票以及将质押奖励分发给质押者。结合 100% 的费用分配回质押者和验证者,它确保奖励与网络参与者的利益一致。
1e. 价值归集到流动性中心
案例研究:Synthetix
Synthetix 作为多个永续合约和期权交易所的流动性中心,例如 Kwenta、Polynomial、Lyra、dHEDGE,发挥着重要作用。这些集成者创造了自己的定制功能,建立了自己的社区,并为用户提供交易前端。
在所有集成者中,Kwenta 是引导大部分交易量和费用到整个 Synthetix 平台的领先去中心化永续合约交易所。Synthetix 能够捕获由 Kwenta 和其他交易所带来的价值,这一成功归功于 Synthetix 的代币经济学。关键原因包括:
(1)在集成者上交易的第一步需要质押 SNX
a. 即使拥有自己的治理代币,Kwenta 也只将其资产价格对 sUSD 报价,而 sUSD 只能通过质押 SNX 代币来铸造;
b. 除了 Kwenta,其他集成者如 Lyra 和 1inch & Curve(原子交换)也使用 sUSD,因此也使用 SNX 代币。因此,Synthetix 的前端集成者允许 SNX 代币的价值归集。
(2)流动性中心对集成者的奖励分配
a. 在 2023 年 4 月,Synthetix 宣布了令人兴奋的消息,将其庞大的 Optimism 代币分配给交易者。在 20 周内,Synthetix 每周发放 300k OP,而 Kwenta 每周发放 30k OP。
b. Synthetix 能够从 2023 年第二季度到第三季度吸引更高的交易量和费用。这一直是 Synthetix 价格增长的主要催化剂。
c. 通过这些机制,Synthetix 不仅为用户提供了交易合成资产的平台,而且通过其代币经济学策略,为 SNX 代币持有者和整个生态系统创造了价值,促进了其健康发展和增长。
(数据来源:https://dune.com/queries/1898719/3125555)
从图表中也可以看出,质押的 SNX TVL 与 SNX 的价格表现高度相关。截至 2024 年 1 月 22 日,Synthetix 的质押 TVL 约为 8.32 亿美元。与 dYdX、GMX 和 Gains Network 相比,Synthetix 有最高的代币质押比例(81.35%)。
我们的想法:对于一个流动性中心,关系应该是互惠互利的。虽然 Synthetix 为这些集成者提供流动性,但它也从这些集成者那里获得了价值,以交易量产生的费用形式间接推动 Synthetix 的 TVL。随着对其集成者交易的需求增加,这将导致对 SNX 的需求增加和卖压减少,从而间接推高了代币的价值。因此,与更多前端集成者合作对 Synthetix 及其代币持有者是有益的。
2. 回购与销毁
回购的方式可以是通过使用部分收入在市场上购买代币来直接推动价格上涨或销毁以减少代币的流通供应量。当减少了代币的流通供应量,由于供应量减少,具有提高未来价格的吸引力。
Gains Network 有一个回购和销毁计划,根据 gDAI 的抵押率,一定比例的交易者损失可以用于回购和销毁 GNS。该机制已经使得超过 606k GNS 代币被销毁,相当于当前供应量的约 1.78%。由于 GNS 供应量通过其铸造和销毁机制的动态性质,尚不清楚回购和销毁对代币价格是否有显著影响。尽管如此,这是对抗 GNS 通货膨胀的一种方式,过去一年中供应量一直在 3 千万 - 3.3 千万之间徘徊。
Synthetix 最近投票决定引入回购和销毁机制,作为其 Andromeda 升级的一部分。该提案可能会重新激发了投资者对 SNX 的兴趣,因为质押者在质押以获得费用和持有一个通缩性代币的双重效应上受益。这减少了纯质押的风险,因为用于回购和销毁的分配可以用作任何事件的后盾(如 TRB 发生的事件)。
机制的关键好处:
(1)控制 / 减少供应的能力
a. 这确保代币持有者不会随着时间推移由于奖励或其他利益相关者的代币发行而被稀释。
(2)激励用户持有代币
a. 持有者 / 质押者不仅可以获得奖励的额外效用,还持有一种“通缩性”的资产。
然而,回购的效果也在很大程度上依赖于:
(1)协议收入以维持销毁的重要性
a. 若没有稳定的收入流,机制将不可持续,其减少的影响可能会使用户失去持续持有代币的动力。
我们的想法:销毁机制可能不会直接影响价格,但可以促进购买通缩性代币的叙述。这对于那些产生强劲收入并且已有大部分总供应量流通的协议来说是非常有效的(例如 RLB)。因此,对于像 Synthetix 这样已经建立并且供应通胀不多的协议来说,使用这种机制将是理想的选择。
3. 代币分配和归属计划
关注不同利益相关者的代币分配和归属计划非常重要,以确保参数不会偏向某些利益相关者。对于大多数协议来说,利益相关者之间的主要分割是投资者、团队和社区。对于社区代币,这包括空投、公开销售、奖励和 DAO 代币等。
(1)投资者:通常会在项目早期获得代币分配,归属计划可以帮助防止他们一次性出售所有代币,造成市场上的压力。
(2)团队:团队成员获得的代币通常有较长的归属期,这鼓励团队对项目的长期承诺和成功。
(3)社区:社区代币可以通过多种方式分配,包括但不限于空投、公开销售和奖励计划。社区的归属计划应该旨在鼓励长期持有和参与。
(4)DAO 代币:DAO 代币用于治理投票,可能会根据参与度或其他标准分配给社区成员。
确保公平和透明的代币分配和归属计划对于建立投资者和社区的信任至关重要。透明的归属计划可以减少市场操纵的风险,确保协议的长期健康发展。代币分配和归属计划应该公开透明,以便所有利益相关者了解他们的权益和预期。
(注意:SNX 分配是根据 2019 年 2 月货币政策变化中增加的奖励排放代币供应计算的)
当我们审视这些协议的分配和归属时,有一些观察结果:
(1)GMX 和 Gains Network 是仅通过公开销售代币筹集资金的异类。拥有一个“社区拥有”的协议可以减少用户对投资者成本的担忧,并激励他们持有代币并与协议互动。
(2)dYdX 和 Synthetix 都为投资者保留了相当大的供应量 —— 分别是 27.7% 和 50%(在供应量变化之前的初始比例)。然而,dYdX 有大约 2 年的线性释放期,而 Synthetix 在 TGE 后有 3 个月的线性释放期和 4 次季度解锁。
(3)GMX 和 Gains Network 都是从另一个代币转换为当前代币,这意味着大部分供应量在启动时已经解锁。这意味着未来来自奖励的进一步排放相对于流通供应量的百分比将是最小的。
(4)dYdX 和 Synthetix 都为奖励保留了大量的供应量(>=50%)。然而,dYdX 的奖励是纯粹的排放,而 Synthetix 分发的是部分费用 + 排放,这些都在 12 个月内归属。这降低了与 DYDX 相比的 SNX 的通货膨胀。
对于代币分配或归属,没有明确的公式,因为不同协议采用的利益相关者和机制大相径庭。尽管如此,我们相信以下因素通常会导致所有利益相关者都有利的代币经济学:
(1)公平透明的代币分配和归属计划;
(2)长期激励机制,鼓励持有和参与,而不仅仅是短期投机;
(3)为社区、投资者和团队之间建立平衡的奖励和权益分配;
(4)考虑到长期价值创造而不是短期价格操纵。
正确设计和执行这些原则可以帮助确保协议的长期成功和代币的健康市场表现。
我们的想法:
(1)社区应该被分配最多的代币。这有助于确保协议的去中心化和鼓励广泛的参与和所有权。
(2)团队的代币分配不应过多,且归属计划应比大多数利益相关者更长。这可以作为他们对项目信念的一个信号,显示团队对项目长期成功的承诺。
(3)投资者的代币应该是最小的分配,并且应该有相当长的时间归属。这有助于防止早期投资者在项目初期就大量出售代币,从而稳定市场。
(4)排放/发行应该在一段时间内分散,并包括某种形式的归属,以防止任何时间点上的显著抛压。这有助于保持代币供应的稳定,同时鼓励长期持有和参与。
通过这样的策略,协议可以更好地平衡各方的利益,同时鼓励长期的生态系统发展和代币价值增长。确保代币经济学公平和可持续对于建立投资者和社区成员的信任至关重要,同时也是确保项目长期成功的关键。
4. 治理与投票
治理对于去中心化永续合约来说非常重要,因为它赋予代币持有者参与决策过程和影响协议方向的权力。一些可以通过治理做出的决定包括:
(1)协议升级和维护
a. 去中心化永续合约经常需要升级和改进以增强功能、可扩展性和增长。这确保了协议保持最新状态并具有竞争力
b. 例如,在 GMX 最近的快照中,治理通过了在 GMX V2 (Arbitrum) 上创建 BNB 市场和 GMX v2 费用分割的提案
(2)风险管理和安全
a. 代币持有者可以共同决定抵押品要求、清算机制、漏洞赏金或在出现安全漏洞或利用时的紧急措施。这有助于保护用户资金并建立对协议的信任
b. 最近 Synthetix 由于 TRB 价格波动遭遇的事件,导致质押者损失了 200 万美元。这突显了持续审查参数的重要性——增加波动率断路器,对定价波动峰值增加对偏差参数的敏感度
(3)流动性和用户激励
a. 代币持有者可以提议并对激励流动性提供者的策略、调整费用结构或引入增强流动性提供的机制进行投票
b. 例如,dYdX 的治理通过了 v4 启动激励提案
(4)建立去中心化和透明的社区
a. 治理旨在建立去中心化、透明和负责任的社区。公开可访问的治理过程和链上投票机制提供了决策的透明度
b. 例如,像 dYdX、Synthetix、GMX 这样的 DEX 采用链上投票机制以促进去中心化
我们的想法:有了治理,就有助于为参与去中心化永续合约交易所的利益相关者创建一个健壮和包容的社区。拥有链上投票机制和决策过程中的透明度可以在利益相关者和协议之间建立信任,因为这个过程是公平和对公众负责的。因此,治理是大多数加密协议的关键特征。
尝试新机制
除上述因素外,我们认为还有许多其他创新方法可以引入额外效用并激励代币需求。各协议在引入新机制时,需要根据其针对的利益相关者以及什么对他们最重要来确定优先顺序。下表显示了主要利益相关者及其主要关注点:
鉴于关注点的广泛性,协议不可能满足所有利益相关者的需求。因此,对于一个协议来说,奖励正确的用户群体以确保持续增长是非常重要的。我们相信,有空间引入新的机制,以更好地平衡不同利益相关者的利益。
结论
总之,代币经济学是任何加密协议的核心部分。由于影响性能的因素众多,包括项目无法控制的因素,因此没有明确的公式来确定成功的代币经济。无论如何,加密货币市场是快速发展和不断变化的,这就凸显了根据市场做出反应和适应能力的重要性。从上述例子中可以看出,尝试新的机制也能非常有效地实现指数级增长。






