On October 11, USDe, the leading project in the YBS (Yield-Bearing Stablecoin) sector, experienced a depegging on Binance, the world's largest offshore cryptocurrency exchange, triggering cascading liquidations and setting a record for the largest liquidation event in cryptocurrency trading history (conservatively estimated at $19 billion). "Cryptocurrency Crash" instantly became a sensational headline across major global news outlets.
However, as professionals, we need to cut through the noise created by mass media, which loves to craft stories people enjoy, and get to the essence of the October 11 YBS depegging—a massive exposure of tail risk in complex financial engineering. From this, we can learn how complex models, high leverage, liquidity, systemic risk, and overconfidence combine to become an Eden's Apple, rationally destroying human selves.
USDe: A Creation of Financial Engineering Rationalist Aesthetics
Before Crypto relegated itself to becoming the next generation of US financial infrastructure, Crypto's legitimacy was rooted in creating a currency based on pure mathematical rationality to safeguard individual freedom.
After the failure of the monetary experiment in the first technological innovation cycle (PoW public chain Coin era) and the systemic collapse of algorithmic stablecoins in the second cycle (smart contract Token era), practitioners in the third technological innovation cycle still could not resist the creative urge to rival the gods, crafting a new paradigm of stablecoin—the yield-bearing synthetic stablecoin (YBS).
Unlike the utopian optimism of algorithmic stablecoins (now banned by global crypto regulations), which are simple mathematical abstractions and smart contract implementations of the Fed's monetary issuance mechanism, YBS, from its original concept Nakadollar proposed by Arthur Hayes in his 2023 blog post "Dust on Crust," has been a complex financial system built on financial engineering rationalism.
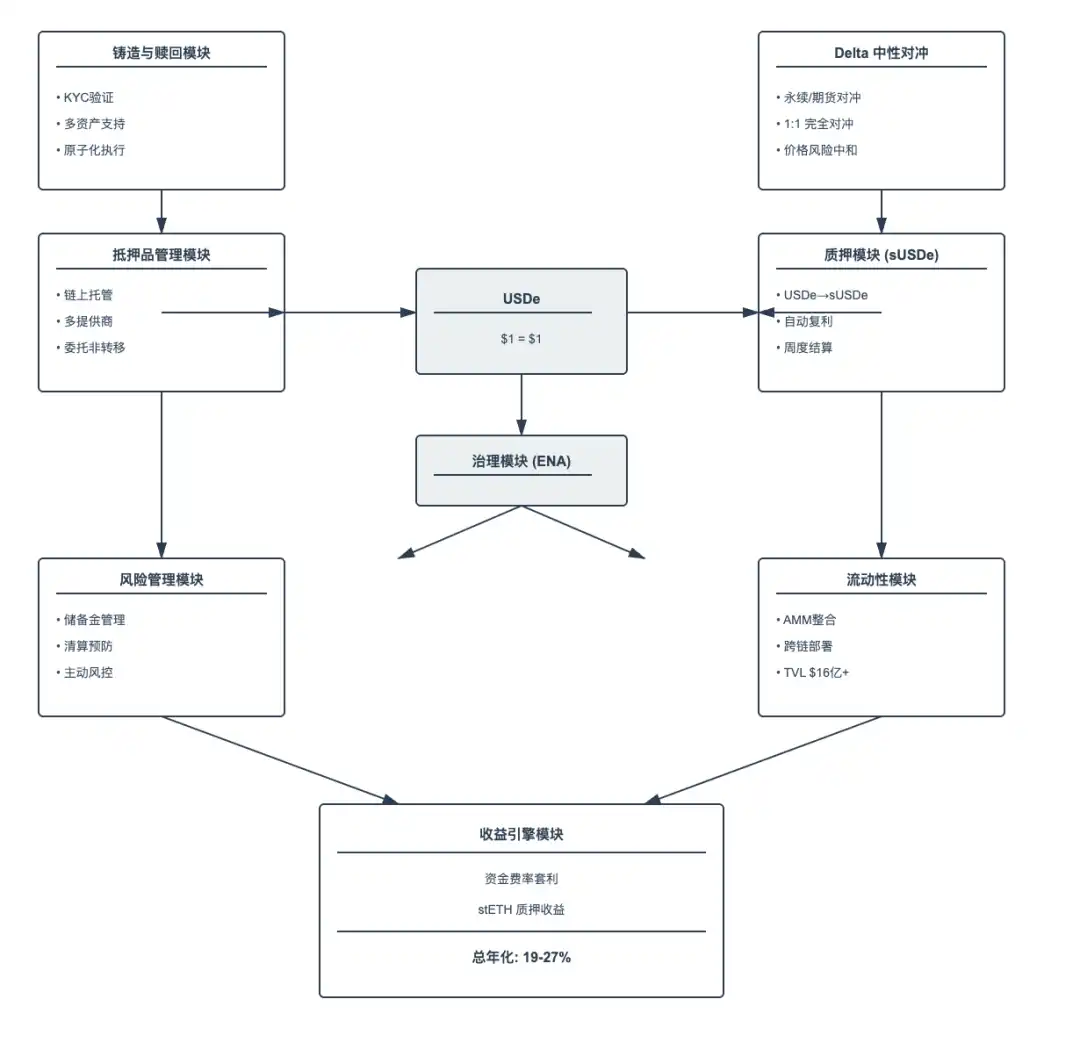
Taking USDe, the YBS protocol Ethena created inspired by Arthur Hayes, as an example, it constructs a synthetic dollar protocol that relies neither on fiat reserves nor on over-collateralization with Crypto-native assets. It consists of a minting and redemption module, a Crypto-native delta-neutral strategy module, a collateral management module, a staking module (sUSDe), a risk management module, a liquidity pool module, a yield engine module, and a governance module.
Source: Pharos Research
USDe's product methodology is to capture real yield through professional hedging and derivatives markets, while introducing multi-layered risk controls (e.g., no excessive leverage, position diversification, reserve funds) to maintain system stability. It then integrates Lego-like with DeFi protocols like AAVE, Pendle, and Morpho to boost APY (Annual Percentage Yield) and achieve scale growth.
Here's a simple example: When User A deposits 1 stETH (worth $3,000), Ethena opens a $3,000 ETH perpetual short position in the derivatives market. If ETH rises to $3,300, the spot gains +$300, the short loses -$300, net value = $3,000; if ETH falls to $2,700, the spot loses -$300, the short gains +$300, net value = $3,000, system Delta = 0. While theoretically having 0 risk exposure, the Ethena protocol can capture the following three sources of real yield:
Funding Rate - In a bull market, the funding rate (typically 10-30% APY) paid by perpetual contract longs to shorts.
Staking Yield - The inherent yield (~3-5%) from assets like stETH.
Basis Yield - Additional alpha from futures premium.
As shown in the figure above, USDe's actual APY can reach up to 27%, which is more attractive than any traditional financial product. When financial markets operate steadily, people coined the English term "Internet Bond" for USDe, defining it as a global dollar bond that doesn't require trust in the banking system.
By September 2025, USDe's market capitalization reached an astonishing $14 billion, making it the world's third-largest stablecoin after USDT and USDC. Meanwhile, Arthur Hayes publicly鼓吹 (promoted/hyped) that USDe had 51x growth potential, making it seem like financial engineering rationalism was winning a major victory in the Crypto industry.
The Piling Up of USDe's Off-Protocol Leverage Cycle
Given the painful historical lesson of Lunar-UST's death spiral collapse, Ethena intentionally designed its protocol architecture to cut off the feedback loop between internal assets and liabilities,坚守 (adhering to) the bottom line of not adding the native token ENA to the asset list. The high APY of USDe was primarily achieved through off-protocol循环借贷 (recursive/cyclical borrowing) by users on DeFi protocols like AAVE, Pendle, Morpho, and cooperating CEXs.
But as the 2025 Crypto market entered the tail end of its four-year cycle, with stablecoins being the only sector achieving positive growth, "high-interest deposit taking" for stablecoins became the most effective growth tool for DeFi protocols and CEXs in this red ocean market. They generally started encouraging and guiding users to use USDe for off-protocol循环借贷 through product mechanisms and marketing.
Source: Pharos Research
On September 22, 2025, the "Number One Exchange in the Universe," Binance, launched a USDe 12% APY rewards program, allowing users to use its built-in lending function for循环借贷 (recursive borrowing), and confidently set the liquidation price source for USDe loans to be the single point of the Binance USDe-USDT trading pair price.
Unlike Binance's overconfidence and lack of experience, DeFi protocols, having experienced the great liquidation wave of the post-DeFi Summer era, generally hardcoded the liquidation price source for USDe loans at 1:1 or used oracle services with multiple price data sources.
Binance's brand credibility, USDe's good peg track record, and the弥漫 (pervasive) Uptober optimism in the market led many users to the fatal illusion that the USDe 12% APY was a risk-free return. Driven by market FOMO情绪 (sentiment), they began疯狂 (frantically) using循环杠杆 (recursive leverage). Attracted by this program, the USDe inventory on Binance surged from $3 billion to $5 billion.
Of the entire $14 billion USDe system liability, approximately 40% (≈$5.6 billion) was the actual delta-hedged portion, while the remaining ~60% (≈$8.4 billion) was stacked on 2-5x leveraged循环借贷.
Black Swan Attack and USDe Depegging
On October 11, 2025, at 5:00 AM Beijing Time (Saturday凌晨), Trump posted on Truth Social: "Starting November 1st, a 100% tariff on Chinese goods."
The historically record-breaking $19 billion (conservative estimate) great liquidation in the Crypto market was thus ignited.
First Wave - Normal Panic (05:00-05:20): Global risk assets were sold off collectively, core Crypto assets plummeted sharply, perpetual contracts began large-scale liquidations, and leveraged longs were wiped out.
Second Wave - System Imbalance (05:20-05:43): The extreme crash exceeded thresholds, causing the funding rates for core asset perpetual contracts to turn negative. USDe whales began selling on Binance. The Binance USDe-USDT trading pair price slid from $1.00 to $0.9, then to $0.91......
Third Wave - Breach (05:43-06:16): The Binance USDe-USDT trading pair price fell below $0.82, the强制平仓线 (forced liquidation line) for 5x循环贷, triggering a system-wide liquidation tsunami:
Stage 1: USDe falls to $0.82
→ 5x循环贷 triggers liquidation
Stage 2: Liquidation engine starts selling USDe to repay USDT debt
→ USDe falls to $0.75
Stage 3: More liquidations are triggered
→ 3x and 4x循环贷 start getting liquidated
Stage 4: Liquidity completely dries up
→ USDe instantly plunges to $0.6567
Stage 5: Cascading liquidations spiral out of control
→ ADL (Auto-Deleveraging) and unified account mechanisms fuel a super sell-off of USDe collateral
The entire process took 23 minutes.
Imagine you are a Binance user who amplified the 12% annual yield to 48% through循环借贷. Your friends thought you were a genius. You thought so too. However, within 90 minutes in the early morning of October 11, 2025, your account balance went from six figures to zero.
There is a fascinating detail in this perfect storm: the same asset, at the same time, had截然不同的现实 (completely different realities) on-chain and off-chain.
Throughout the depegging event, USDe's minting/redemption function never中断 (interrupted), the protocol remained over-collateralized, and delta hedging positions operated normally. This was not a collapse of the Ethena protocol, but a collapse of Binance's specific market structure.
What Have We Learned From This Perfect Storm
Crypto promises permissionless innovation, decentralized finance, and math-driven trust, but Crypto's reality must accept the constraints of real-world financial规律 (laws/rules). In this perfect storm of USDe's depegging, we witnessed how factors like complex models, high leverage, liquidity, systemic risk, and overconfidence combined to cause a system崩溃 (collapse).
Although the Ethena protocol demonstrated the robustness and risk resilience of its financial engineering system during this super event, its team, driven by greed for profit and growth欲望 (desire),默认 (tacitly allowed) or even actively guided the market to view the high-risk DeFi Yield product as risk-free savings, fostering the pile-up of USDe's off-protocol leverage cycle. This became the seed that孕育 (nurtured) this perfect storm and ultimately反噬 (backfired) on the protocol's TVL and market confidence.
Stablecoins are not fiat currency, not CBDCs, and do not have legal tender status. Their essence is a权益证明 Token (proof-of-rights token) pegged to $1, allowing holders to redeem the corresponding collateral. The stability of a stablecoin comes from mechanism stability (can the protocol maintain the peg under all market conditions?), liquidity stability (can the market provide sufficient depth under stress?), and confidence stability (do users trust its performance in a crisis?).
The only lesson humans learn from history is that humans never learn from history. Humans are like a reinforcement learning agent: relying on密集的正奖励 (dense positive rewards) to quickly learn the greedy strategy of "high leverage + complex hedging = high yield," but because负奖励 (negative rewards) are too sparse, extreme, and delayed, they fail to彻底更新策略 (thoroughly update their strategy), leading to repeating the same fatal mistakes in different eras and different markets.
Core Contributions
Author: NingNing
Reviewers: Colin Su, Grace Gui, Owen Chen, FangHan
Design: Alita Li











