上周开始,备受关注的 Mt.Gox 交易所赔付工作已经展开,其钱包地址中有部分资金已经转入交易所,并将在随后的一到两个月内赔付到用户手中。
search.ichainfo.com对 Mt.Gox 交易所的转出资金流向进行了跟踪分析,通过资金流梳理发现,Mt.Gox 钱包中的资金主要流入了六个地址当中,其中有四个地址的后续资金变动,需要投资者格外关注。
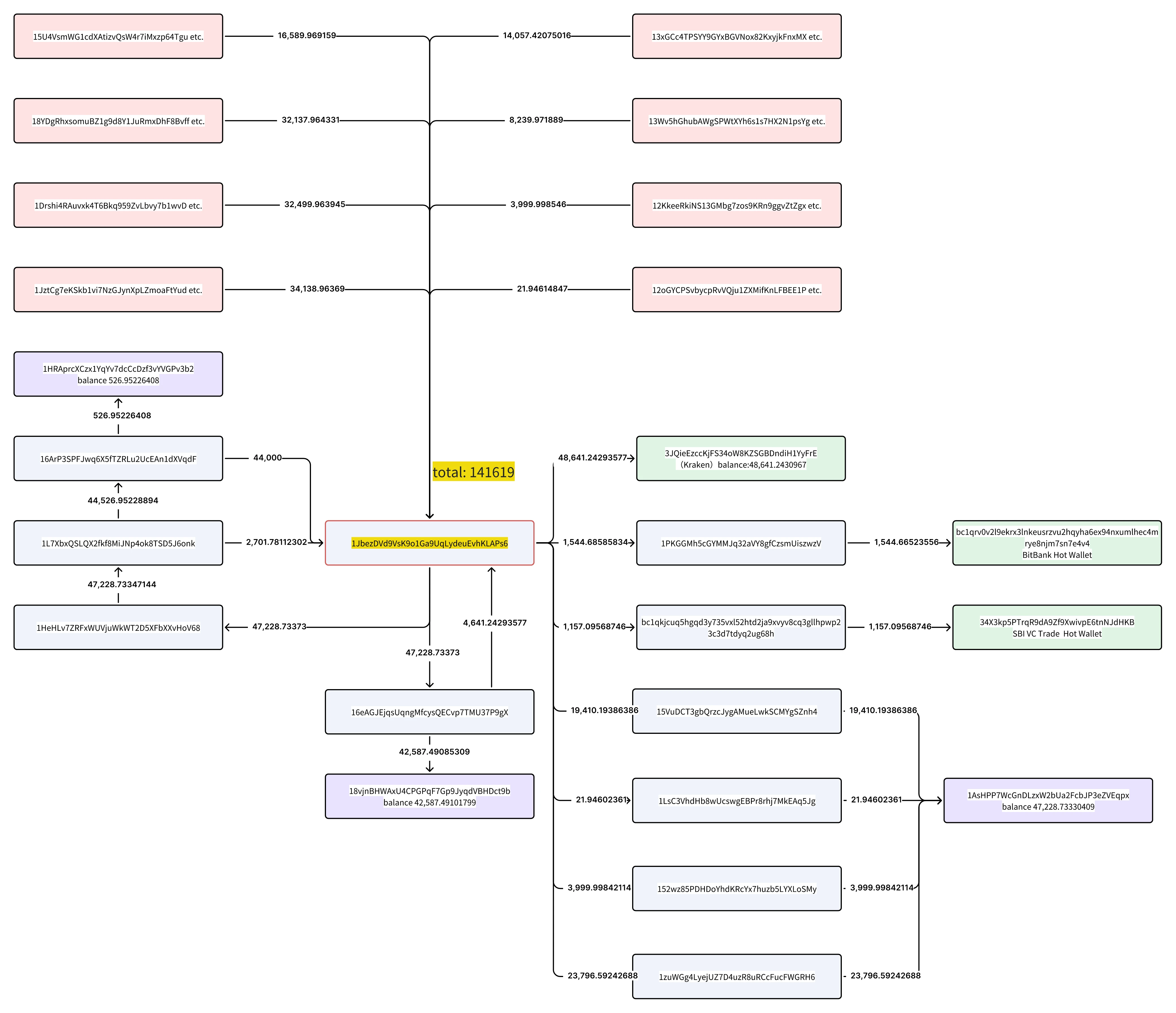
我们分析的核心地址是1JbezDVd9VsK9o1Ga9UqLydeuEvhKLAPs6,该地址是 Mt.Gox 交易所资金早期的汇集地址,在今年的 5 月 28 日,有 141, 619 枚比特币通过 8 笔交易汇集于该地址中。
图一:Mt.Gox 资金分析图,来源:search.ichainfo.com
该地址中的比特币目前都已经被转出,比如 7 月 16 日 Kraken 交易所收到的地址就是来自于此,该地址中的资金主要有两大类去向,一大去向是转入支持 Mt.Gox 赔付的交易所中,已知的有 Kraken、BitBank 和 SBI VC Trade,另一大去向便是 Mt.Gox 控制的其他地址中。
图二: 1JbezDVd9VsK9o1Ga9UqLydeuEvhKLAPs6 地址中已经没有比特币,来源:search.ichainfo.com
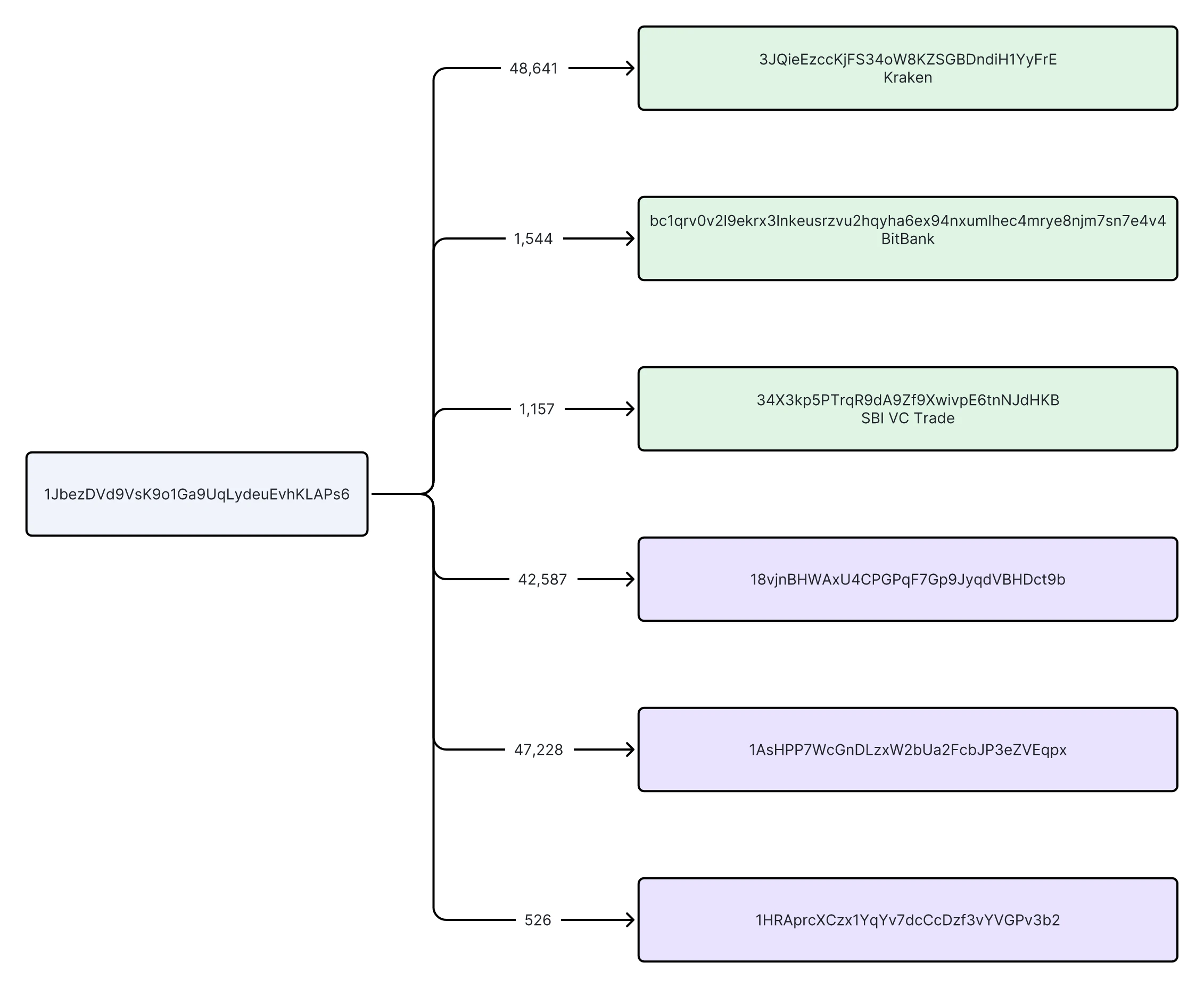
在这些去向中,search.ichainfo.com发现,Mt.Gox 的资金主要流入以下六个地址当中
3JQieEzccKjFS34oW8KZSGBDndiH1YyFrE疑似是 Kraken 交易所地址,该地址在 7 月 16 日转入 48, 641 BTC,目前资金未移动,后续需要重点关注其东西,该地址资金的转出可能意味着 Kraken 开始向用户赔付比特币。
bc1qrv0v2l9ekrx3lnkeusrzvu2hqyha6ex94nxumlhec4mrye8njm7sn7e4v4是 BitBank 热钱包地址,共转入 1, 544 BTC。
34X3kp5PTrqR9dA9Zf9XwivpE6tnNJdHKB是 SBI VC Trade 热钱包地址,共转入 1, 157 BTC。
18vjnBHWAxU4CPGPqF7Gp9JyqdVBHDct9b为 Mt.Gox 冷钱包地址,目前持有 42, 587 BTC,该地址资金的转出需要密切关注。
1AsHPP7WcGnDLzxW2bUa2FcbJP3eZVEqpx为 Mt.Gox 冷钱包地址,目前持有 47, 228 BTC,该地址资金的转出需要密切关注。
1HRAprcXCzx1YqYv7dcCcDzf3vYVGPv3b2为 Mt.Gox 冷钱包地址,目前持有 526 BTC,虽然持币量不多,但是该地址资金的转出同样也需要关注。
图三:Mt.Gox 资金主要去向地址,来源:search.ichainfo.com
虽然 Mt.Gox 赔付比特币形成的市场卖压仍然存在,但是从近期的比特币走势来看,投资者仍然非常乐观,比特币正在逐渐从此前的低谷中走出。
文:Auguste
来源:Analysis of Mt.Gox Outflow Funds: Which Addresses Require Special Attention?





