涉虚拟货币争议解决,仲裁选香港还是新加坡?

Odaily星球日报發佈於 2023-11-18更新於 2023-11-18

文章摘要

国际仲裁中,新加坡和香港比较受青睐,曼昆律所章俊律师通过对香港与新加坡国际仲裁中心,以便币圈的朋友们选择国际仲裁机构时参考。

原文作者:章俊律师

01 问题的抛出

曼昆律师此前普法,大家都了解到涉虚拟货币争议解决中,仲裁比诉讼更具有优势。在《纽约公约》下,仲裁能够获得广泛的 150 多个国家/地区的认可和执行,具有保密性强有利于维护商业关系的优势。在当下国内对虚拟货币投资交易禁止或有限保护/不保护的环境下,国内仲裁不被考虑和推荐,国际仲裁就进入了我们的视野。

国际仲裁中,新加坡和香港中西交融的法治文化比较受青睐,选择香港仲裁还是新加坡仲裁?本文通过对香港国际仲裁中心与新加坡国际仲裁中心对比,对币圈人选择国际仲裁机构参考。

02 仲裁有什么好处?

香港国际仲裁中心对仲裁的定义是:仲裁是以当事人的约定为基础的争议解决方式。即当事人约定将争议提交由一名或三名中立的、由或代当事人指定的仲裁员组成的仲裁庭解决。

那么国际仲裁有什么好处呢?主要有中立,灵活,节省时间和费用,保密性强,可强制执行,一裁终局。

  • 中立。在起草仲裁条款时,当事人可自由选择中立的仲裁地。

  • 灵活。当事人可以参与挑选仲裁员,约定适用的程序、语言、准据法。

  • 节省时间和费用。由于仲裁程序灵活而裁决又是终局的,通过仲裁解决争议,常较法院诉讼或其他争议解决方式更快,通常比法院诉讼费用更低。

  • 保密性。仲裁审理是私下进行的,裁决在通常情况下是不公开的。因此,争议不会泄露于公众,有助于维持商业关系。

  • 可强制执行。如果没有适当的双边条约,执行外国法院判决可能较困难。而在由 150 多个国家和地区缔约的《纽约公约》,每一成员国均承诺承认和执行在其他成员国内作出的仲裁裁决。

  • 一裁终局。仲裁裁决通常是终局的,不受实体问题上的复核,也即可避免冗长的法院上诉程序。

03 仲裁应该选哪里?

伦敦玛丽皇后大学联合 White & Case LLP 在 2020 年 10 月至 2021 年 3 月进行了调查,并发布了《 2021 年国际仲裁调查:使仲裁适应不断变化的世界》。《 2021 年仲裁调查》显示:最受欢迎的仲裁地点前五分别是伦敦、新加坡、香港、巴黎和日内瓦。最受欢迎的五个仲裁机构是,国际商会 (ICC)、新加坡国际仲裁中心 (SIAC)、香港国际仲裁中心 (HKIAC)、伦敦国际仲裁院 (LCIA) 和中国国际经济贸易仲裁委员会 (CIETAC)。

由此,我们选择两个比较典型的国际仲裁机构进行对比,即香港国际仲裁中心和新加坡国际仲裁中心,以此作为选择国际仲裁机构的参考。

1.香港国际仲裁中心(HKIAC)的特点和优势

首先,在声誉、地点、设施及秘书处经验方面:香港国际仲裁中心是香港在国际仲裁领域享有极高评价的仲裁机构,国际仲裁中凭借良好的仲裁体验保持着极高的地位,地点位于繁荣开放国际化的香港都市,拥有现代化的仲裁配套设施,最重要的是拥有国际化且经验丰富的秘书处。

其次,香港国际仲裁中心有领先的仲裁规则,比较高效和节省成本。2018 年的《香港国际仲裁中心机构仲裁规则》(下称“ 2018 年《HKIAC 仲裁规则》”)是目前市场上最现代、最全面的仲裁规则。主要特点是:

  • 仲裁员费用支付的方式可选择。一是按照小时费率计费;二是按照争议标的额的大小计费。第二种按照争议标的付费的方式兼顾了中国内陆当事人的付费习惯,让香港国际仲裁中心更能够吸引中国内陆地区的当事人,让其更具有竞争力。

  • 处理复杂案件更灵活。中国香港法律体系继受于普通法系, 2018 年《HKIAC 仲裁规则》给予仲裁当事人最大的灵活性,香港国际仲裁中心程序推行的是“轻微管理”模式, 2018 年《HKIAC 规则》下的 HKIAC 对仲裁程序的推进采取非必要不干预的最小干预模式。

  • 处理复杂案件更高效。追加当事人时,合并仲裁程序及可以在多个合同下启动单一程序等全面规定使仲裁更为高效。2018 年《HKIAC 仲裁规则》的适用,提高了处理复杂案件的灵活性,让多个合同项下的争议可以在一个仲裁中进行审理。

  • 提供紧急仲裁员程序。《HKIAC 规则》提供紧急仲裁员程序,以便在仲裁程序中申请可执行的紧急临时救济。尽管基于司法体系不同的限制,中国内陆对紧急仲裁程序不认可,但香港国际仲裁中心提供的紧急仲裁程序在认可该程序的法域具有很大优势。

再次,香港国际仲裁中心在处理涉华纠纷具有独特优势。

  • 能够在中国内地进行保全。香港国际仲裁中心属于国际仲裁,中国内地与中国香港于签订并在 2019 年 10 月 1 日生效的《关于内地与香港特别行政区法院就仲裁程序相互协助保全的安排》,使得香港国际仲裁中心在仲裁中保全内地财产上具有其他地区国际仲裁机构不具有的优势。

  • 处理涉及中国内地案件经验丰富。数据显示,香港国际仲裁中心是所有国际仲裁中心中处理涉及中国内地当事人的案件数量最多的仲裁机构。

  • 内地执行承认及执行领先。香港国际仲裁中心裁决在内地执行记录优秀,中国法院至今为止仅拒绝过 3 项香港国际仲裁中心仲裁。中国香港是《纽约公约》的缔约地区,这意味着香港仲裁裁决能在 150 多个缔约国强制执行。但中国香港与中国内陆对仲裁的认可和执行另有规定,适用的是 2000 年 2 月 1 日的《最高人民法院关于内地与香港特别行政区相互执行仲裁裁决的安排》和 2020 年 11 月 27 日,中国最高人民法院和香港律政司签署了《关于内地与香港特别行政区 相互执行仲裁裁决的补充安排》(简称“《补充安排》”)等相关双边司法互助协议。

综上,香港国际仲裁中心不仅在中国内陆的仲裁执行、保全及案件经验上,具有其他国际仲裁中心所没有的优势,而且在对虚拟货币的法律保护上做了一系列积极有益的尝试,只是在合法认可的基础上,如何让虚拟货币有序、有益的发展还在不断地进行探索、实验。可见,香港国际仲裁中心是一个不错的选择。

2.新加坡国际仲裁中心(SIAC)的特点和优势

根据《 2021 年仲裁调查》显示,新加坡是全球排名第二的最优选择的仲裁地,是欧洲以外的第一受欢迎的仲裁地。

首先,在声誉、地点、设施及秘书处经验:新加坡国际仲裁中心为全球商界提供中立服务方面拥有良好的记录,地点位于中西融合法治严明的新加坡,新加坡国际仲裁中心国际仲裁小组拥有 40 个司法管辖区的 600 多名专家仲裁员组成,并具有国际化的案件管理人员队伍。

其次,新加坡仲裁立法采用“双轨制”,对国内、国际仲裁做出了区分,依据是《仲裁法》(Arbitration Act)和《国际仲裁法》(International Arbitration Act),《仲裁法》适用于国内仲裁,《国际仲裁法适用》适用于国际仲裁。

2018 年的《新加坡国际仲裁中心规则》(下称“ 2018 年《SIAC 规则》”)是目前在适用的仲裁规则。主要特点是:

  • 仲裁费用。根据 2018 年《SIAC 规则》,案件费用包括案件管理费和仲裁员费用。仲裁员费用按照争议标的,即按照争议标的额的大小计算,亦可以双方在提交仲裁前/后进行约定。案件管理费,即管理费与争议金额的标的额挂钩,并有最低收费标准。

  • 提供紧急仲裁程序。2018 年《SIAC 规则》要求收到当事人的申请及交付的管理费和保证金之日起 1 天内指定紧急仲裁员,能够为仲裁当事人及时灵活的紧急仲裁服务。

  • 仲裁地不默认为新加坡。2018 年《SIAC 规则》下,当事人未约定仲裁地的,由仲裁庭在考虑全部案情后予以确定仲裁地。取消了当事人未约定仲裁地时,新加坡作为默认仲裁地的条款。这也体现了新加坡国际仲裁中心顺应国际商业需求,提供方便灵活的仲裁的特点。

  • 仲裁的承认和执行。新加坡是 1958 年《纽约公约》的缔约方,这意味着新加坡国际仲裁中心的仲裁裁决都能在 150 多个缔约国强制执行,中国内地与新加坡没有特别的关于承认和执行仲裁方便的安排。

在中国香港和新加坡,虚拟货币是否已成为官方认可的法定货币?答案是否定的。新加坡及香港认可虚拟货币作为“特殊”的虚拟商品,可以作为信托的底层资产配置。在此,对“特殊”的解读尤为重要,“特殊”之处是虚拟货币没有任何的实用价值,但可以直接代替有形财产(例如,车辆)、和无形财产(例如,商标权)或法定货币(例如,港元、新加坡元)作为信托资产的底层资产。

可见,不论是香港、还是新加坡,虚拟货币不是以法定货币来受到保护,而是作为虚拟财产受到保护。不过,相对中国内陆,已经跨出去很大一步了。

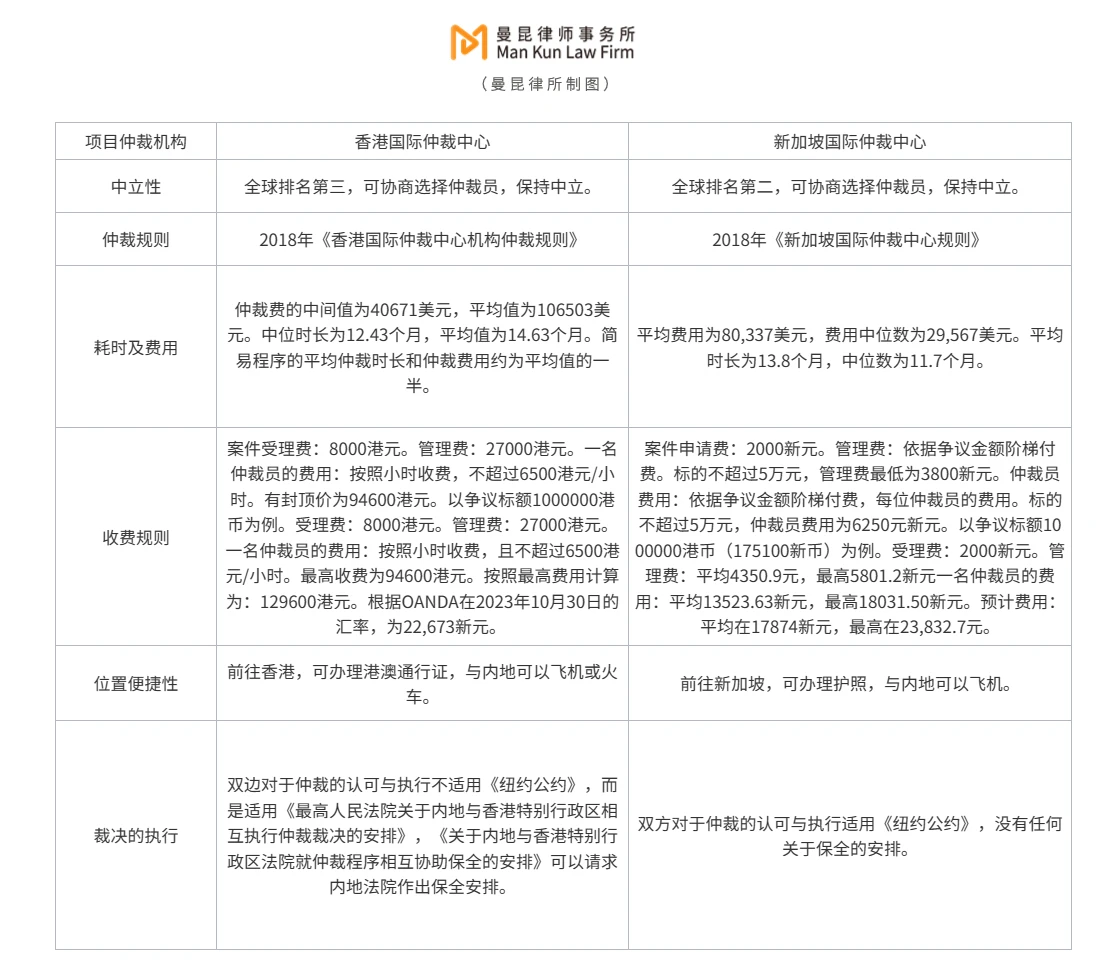
3.香港国际仲裁中心与新加坡国际仲裁中心的对比

涉虚拟货币争议解决,仲裁选香港还是新加坡?

04 曼昆律师建议

在涉及虚拟货币争议约定国际仲裁时候。曼昆律师在此建议:

  • 从费用来看,新加坡国际仲裁中心的预计最高费用要比香港国际仲裁中心的略高一点;

  • 从更熟悉内地司法环境上看,同样是中外文化交融的地方,香港国际仲裁中心更熟悉中国内地司法环境;

  • 从在内地的适用与执行上看,优先选择香港国际仲裁中心也相对好。当然,若双方的公司主体设立在新加坡,或财产所在地在新加坡,基于仲裁便宜原则,新加坡国际仲裁中心属于不二之选。

你可能也喜歡

交易

現貨
合約
活动图片