香港Web 3.0的三大关键方向:散户、数码港元和数字人民币、稳定币

Odaily星球日报發佈於 2023-11-11更新於 2023-11-11

文章摘要

第八届香港金融科技周顺利落幕,正如其主题“金融科技新定义”所蕴含的意义一样,本届金融科技周指明了未来香港Web 3.0发展的三大关键方向。

文章作者:Metaer

不知不觉,香港回归已有 26 载,虽时间如白驹过隙,但无论沧海桑田如何变迁,只要谈到金融和自由港,相信大多数人脑海中浮现的第一个亚洲城市仍然是中国香港。作为一个高度繁荣的国际大都市,香港是全球无可争议的金融中心,也是国际重要的贸易、航运和创新科技中心,而现在,香港将致力于成为另一个中心 —— 全球虚拟资产中心。

上周,香港金融管理局(金管局)与投资推广署合办的第八届金融科技周顺利落幕,如果说此前的金融科技周更多地在寻求技术创新突破,那么本届金融科技周则更倾向于多项应用、政策的落地。正如其主题“金融科技新定义”所蕴含的意义一样,本届金融科技周指明了未来香港 Web 3.0 发展的三大关键方向,即:散户、数码港元和数字人民币、以及稳定币。

散户:香港散户入场虚拟资产的大门已开启

11 月 2 日,香港证监会发布两项指引,其中《有关中介人从事代币化证券相关活动的通函》正式取代了 2019 年 STO(证券型代币)声明,其中最重要的一个改变就是不再把所有证券型代币一律视为“复杂产品”,若是以代币化作为包装的传统证券,例如债券或基金,可撤销“仅限专业投资者”的限制,让零售投资者参与。

香港Web 3.0的三大关键方向:散户、数码港元和数字人民币、稳定币

当然,鉴于某些数字证券具有特别性质、条款和特点,及存在较大的法律不确定因素,零售投资者在合理情况下不大可能理解该等数字证券,因此不属代币化证券的数字证券仍然可能会被视为“复杂产品”,如果此类产品面向散户投资者,香港监管机构可能会所有约束。据悉,香港传统券商已经在处理或提供有关代币化证券的建议,基金经理开始探索发行和分发代币化基金,管理投资于代币化证券的基金,而获得许可的虚拟资产交易平台运营商也在尝试将代币化整合到其业务运营中,可以说这些“服务提供商”已跃跃欲试,希望为散户投资者探索虚拟资产市场提供支持。

不过,散户入场势必会进一步推动监管力度,香港证监会行政总裁梁凤仪在金融科技周论坛发言时就表示,虚拟资产交易平台 JPEX 涉嫌诈骗案,突显市场需要一个重视投资者保障的监管制度,对于散户入场虚拟资产市场,证监会的原则是,只有在产品生态趋成熟,而且中介机构受到监管,才会让散户参与,正如去年起容许基金公司推出追踪传统交易所期货的加密货币 ETF,今年起引入虚拟资产交易平台监管制度。

数码港元和数字人民币:共同前行,互相链接

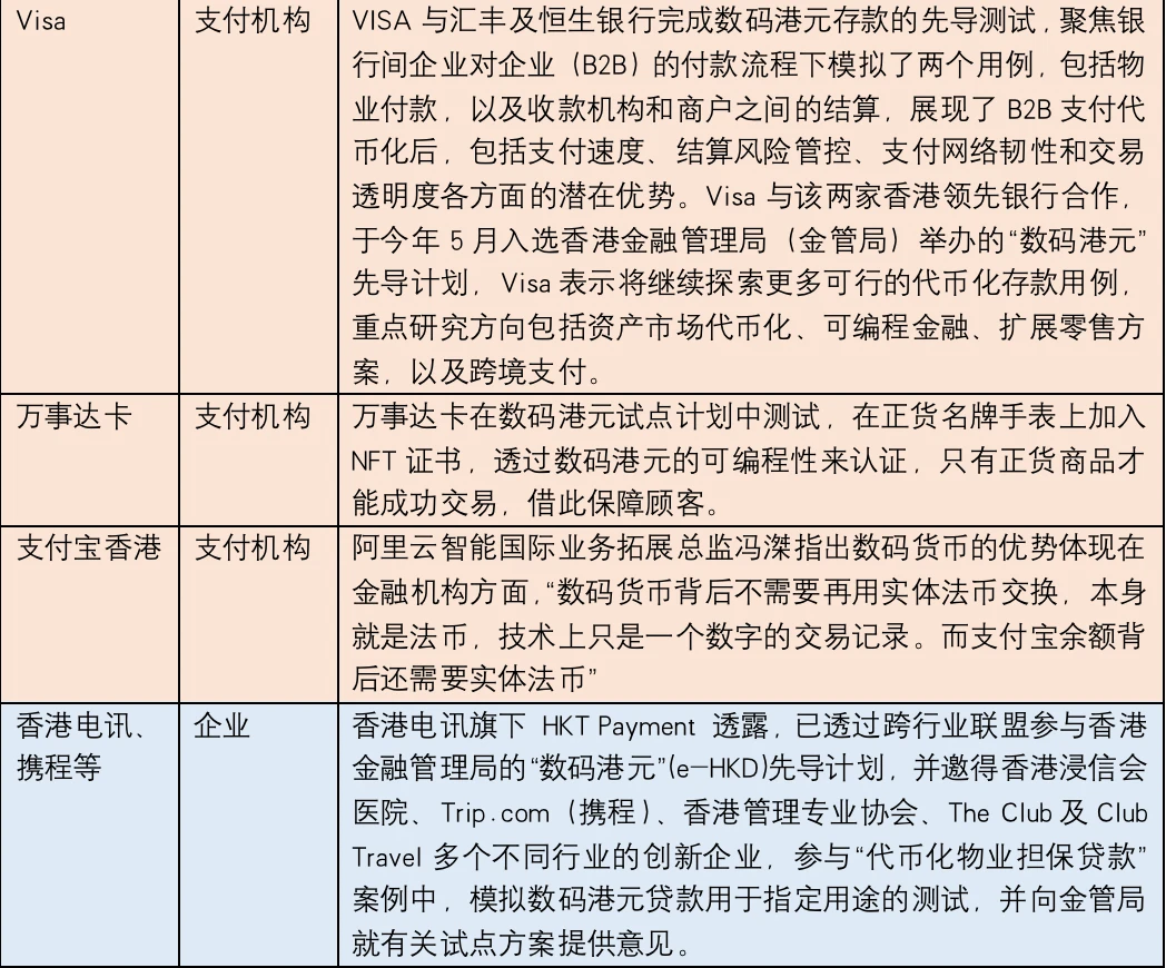
香港金管局在 10 月 30 日发布了《数码港元先导计划第一阶段报告》,同时在金融科技周上确认第二阶段将在 2024 年启动并在数码港元的可编程性、代币化及即时交收叁方面作深入研究,同时探索包括企业、跨境支付、区块链互动等其他新用例。

首席金融科技总监周惠强指出,香港“数码港元”先导计划第二阶段拟于 2024 年启动,将探索数码港元的其他新用例,并深入研究第一阶段的部分试验。同时继续进行第一轨道工作,为日后可能发行数码港元奠定法律及技术基础,虽然目前尚未正式公布数码港元的发行时间表,但已得到多数银行支持。

香港Web 3.0的三大关键方向:散户、数码港元和数字人民币、稳定币

香港Web 3.0的三大关键方向:散户、数码港元和数字人民币、稳定币

更重要的是,香港金管局副总裁李达志此前已经明确表态:如果未来推出“数码港元”,将会与数字人民币进行连接!

香港Web 3.0的三大关键方向:散户、数码港元和数字人民币、稳定币

事实上,在本届金融科技周主论坛上,港府明确指出将全力支持金融机构及企业开拓数字人民币跨境应用,专注于零售支付及双向联通方面,内地旅客已可以用数字人民币为八达通增值。许正宇透露,下一步将会使用香港市场的基建进行数字人民币零售结算,令到内地旅客来港时在零售层面亦可使用数字人民币,不过时间表则需要视乎技术和具体情况。

港府的明确表态无疑给正在大力推广的数字人民币注入了一针强心剂,如果数字人民币在香港市场能够通过零售层面找到突破口,未来无疑能更顺利地拓展到大宗商品或服务贸易跨境支付。中国人民银行数字货币研究所副所长狄刚此前就指出,此前通过一些企业调研发现,不少企业在国际贸易之间通道单一,成本高、效率低等问题,而使用数字人民币可以有效降低企业跨境成本,而且已经有企业表达希望参与类似内地和香港之间双边试点的诉求。

毋庸置疑,数字人民币和数码港元的“连接”在香港落地一方面能够深化内地与香港居民的交流,吸引内地游客前往香港旅游,促进香港旅游业的发展,同时促进两地的经济交流与合作;另一方面利用数字人民币智能合约等金融科技手段持续完善和提升内地与香港间的跨境基础设施能力,畅通两地跨境资金流动通道,势必将强化香港作为离岸人民币业务中心的地位,提升香港的国际竞争力。

稳定币:虚拟世界与现实世界资产进行融合的桥梁

早在 2022 年 10 月发布的《有关香港虚拟资产发展的政策宣言》中,香港财库局就提出将重点关注稳定币,作为加密货币和法定货币的交易媒介,稳定币有潜力能够与传统金融市场(如支付系统)互相建立关联,并会在管治、稳定和赎回机制等方面进行适当的监管。

在今年金融科技周期间,香港金融管理局总裁余伟文表示已完成稳定币监管框架进行第一次市场咨询,会根据所得意见再优化,并会非常快进行第二次市场咨询,预计明年年初呈交立法会审议,香港金管局职责主要确保市场发行稳定币时,接受高规格监管,令投资者得到适当保障。

此前,在已于今年 9 月落幕的「第九届区块链全球峰会」上,万向区块链董事长、HashKey Group 董事长兼 CEO 肖风也在闭幕致辞中提到:稳定币不仅仅是交易所的交易工具,也是连接“现实世界和虚拟世界”、“实体经济和数字经济”,以及“私人账本和公共账本”的桥梁。所谓的私人账本,就是各家金融机构自己的账本,所谓的公共账本就是区块链。所以稳定币也是连接银行账户和区块链账户的桥梁,即稳定币是把银行账户里的法币变成数字货币的桥梁。同时也是连接“CeFi 和 DeFi”、“法币和数字货币”、“不可编程的货币和可编程货币”的桥梁。所以它的重要性怎么强调都不为过。任何地区,都有与自己的货币锚定的稳定币。如果没有的话,这都是不可想象的事情。

香港Web 3.0的三大关键方向:散户、数码港元和数字人民币、稳定币

此外,香港科技大学副校长汪扬也曾指出,香港在 Web3.0 的发展道路上,下一步应该着重于虚拟世界与现实世界资产的深度融合。充分利用区块链技术,以港元稳定币为基础,构建一个强大的基于港元稳定币的 Web3 生态系统已成必然趋势。我们的重点应该放眼于现实世界资产(Real World Asset,简称「RWA」)的数字化和代币化,RWA 的代币化──即将有形或无形资产转化为数字代币──是数字资产领域的一种突破性转变,有望重新定义市场格局。区块链技术的引入使 RWA 相比于传统证券化具有了革命性的优化。

事实上,RWA 的代币化不仅是香港发展 Web3 的最大潜力所在,而且也是世界 Web3 的未来趋势。在一个良好的监管环境下,RWA 能够为合法的参与者提供一个真正繁荣发展的机会,而不仅仅是成为「持牌被杀」的牺牲品。这种转变无疑将会把香港引领到全球 Web3 发展的最前沿。

因此,当香港有一个清晰的稳定币监管框架,市场自然会有稳定币出现,而现在已经有机构未雨绸缪,开始在香港稳定币市场布局了,比如香港持牌交易所 Hashkey Group 就在金融周期间透露将联合圆币科技、众安银行共同发行稳定币。

据悉,圆币科技已发行过“圆币”稳定币,由 25 元港币, 47 元人民币,和 550 日元组成,发行初衷在于帮助企业进行外汇风险管理,Hashkey Exchange 或将支持提供流动性和交易场景,而众安的优势在于其深耕传统金融积累的近 70 万用户优势,如果众安银行成功完成升级打通虚拟资产零售业务,将有能力把稳定币推广至大量传统的银行用户面前。

直接来说,未来香港稳定币市场势必具有较大发展空间。

总结

旺角的平民天堂,上环的年华花样、中环的灯火辉煌——维多利亚港每天日出日落,繁忙的渡海小轮穿梭于南北两岸之间,渔船、邮轮、观光船、万吨巨轮和鸣放的汽笛声交织出一幅美妙的海上景致;狮子山下风光秀丽,每当夜幕降临之际,放眼四望万千灯火,高楼林立壮观无比。

不可否认,香港乃至整个亚洲虚拟资产市场仍处于早期发展阶段,需要更多专业机构入局和监管机构支持才能助力市场蓬勃发展。但就目前来看,香港的虚拟资产合规效益已逐渐浮出水面,而且在全球范围内初具先发优势,相信未来香港会将经验和教训反哺给整个虚拟资产行业,推动市场整体健康发展。

小河弯弯向南流,流到香江去看一看。或许不远的未来,在香港引领下的亚洲虚拟资产市场风光将更加旖旎。

你可能也喜歡

交易

現貨
合約
活动图片